UXR Synthesizer
Role
Creator/Developer
Collaborators
UXR - Sarah Garcia & Steven Ibara
Transforming research synthesis from hours to minutes
UX researchers spend 60-80% of their time on manual synthesis and presentation creation. Interview recordings pile up. Insights live in scattered documents. Stakeholders wait days for deliverables.
What if the entire workflow—from audio recording to stakeholder presentation—could be automated?
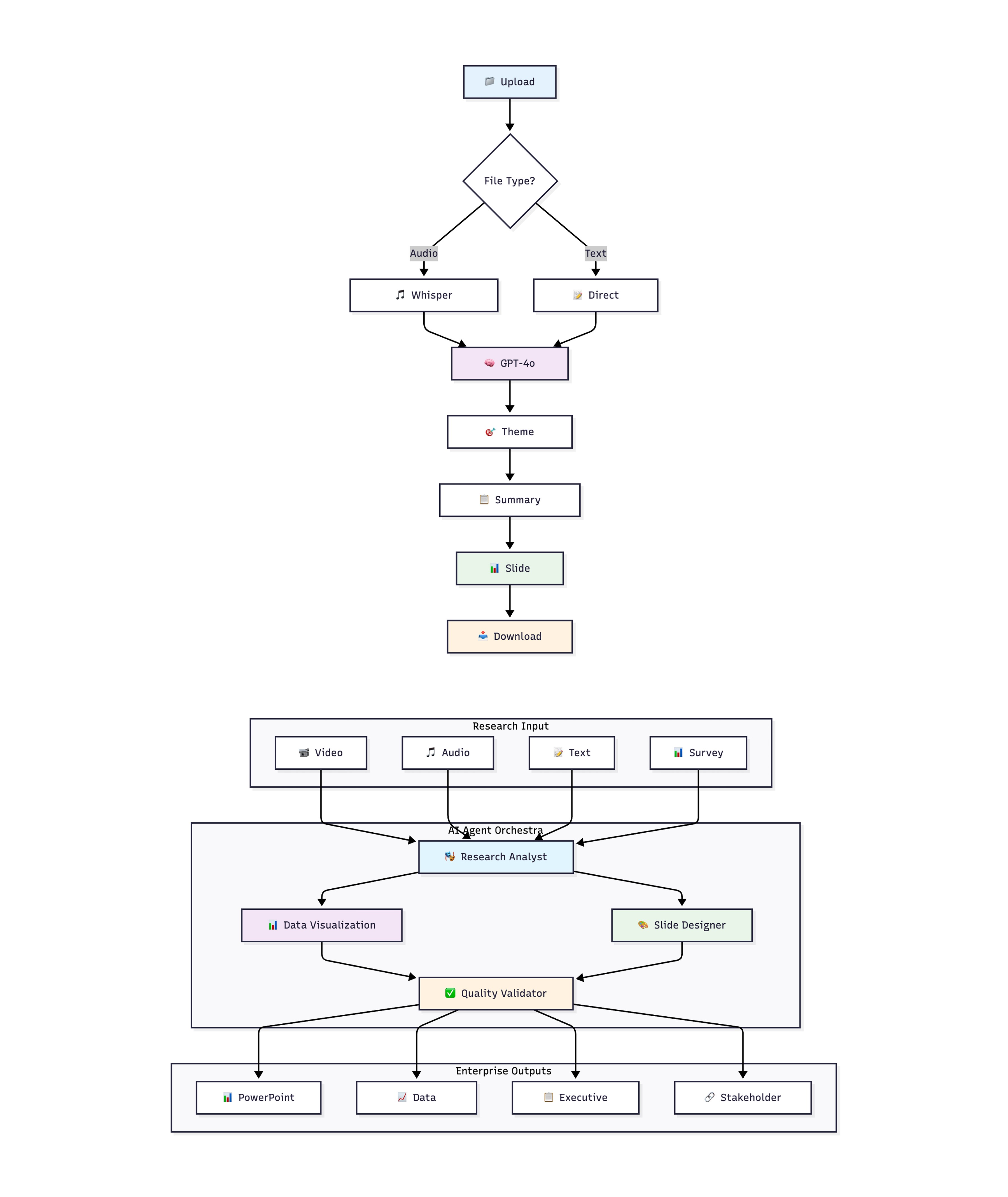
UXR Synthesizer transforms research transcripts and audio recordings into professional presentation decks. Upload a user interview, focus group recording, or support call—receive a structured presentation with executive summary, key themes, and actionable insights. What once took 4-6 hours now takes 15 minutes.
Tech stack
Python 3.8+ — Core application logic
Flask — Web framework for API endpoints
Flask-SocketIO — Real-time WebSocket communication for live processing status
AI/ML Services
OpenAI GPT-4o — Theme extraction, executive summaries, insight generation
OpenAI Whisper API — Audio-to-text transcription
ElevenLabs Speech-to-Text — Transcription with speaker diarization
Audio Processing
FFmpeg — Audio compression
Output/Presentation
Marp — Markdown-to-presentation conversion with professional templates
Infrastructure
Docker — Containerized deployment
Cloudflare Tunnel — Zero-config secure remote access
python-dotenv — Environment/secrets management
system_prompt = """ You are a senior UX researcher with expertise in user experience design and behavioral analysis. Analyze this user research transcript and extract specific, actionable UX insights grounded in what users actually said: CRITICAL ANALYSIS REQUIREMENTS: 1. QUOTE ACTUAL USER WORDS - Include direct quotes that support each insight 2. BE SPECIFIC - Avoid generic UX statements like "users want better navigation" 3. IDENTIFY ROOT CAUSES - Don't just list complaints, explain underlying UX problems 4. PRIORITIZE BY IMPACT - Focus on issues that affect core user workflows ANALYZE FOR: - Specific usability failures: "I clicked X expecting Y but got Z" - Emotional reactions: frustration, confusion, delight expressed by users - Mental model mismatches: where user expectations don't match interface behavior - Workflow interruptions: specific points where users get stuck or lose efficiency - Feature gaps: explicit requests for missing functionality - Accessibility barriers: any mention of difficulty seeing, hearing, or interacting - Success moments: what specifically works well and why EXAMPLE FORMAT FOR INSIGHTS: Instead of: "Users want better navigation" Write: "Users confused by 'Analytics' vs 'Insights' tabs - participant said 'I don't know what the difference is between Analytics and Insights' - suggests navigation taxonomy needs clarification" Return JSON with: - "summary": 2-3 sentences highlighting the most critical UX findings - "themes": 4-6 specific UX themes, each with supporting user quotes - "pain_points": Top 3-5 specific frustrations with exact user quotes - "recommendations": 3-4 concrete UX improvements with rationale - "user_quotes": 5-8 most revealing direct quotes """
Systematic Impact
Efficiency Gains
Research synthesis time reduced by 90% (8hrs → 45min)
Design review automation freed the team from 60% of manual audits
Knowledge discovery is 85% faster with centralized resources
Core Capabilities
Dual transcription engines: OpenAI Whisper API + ElevenLabs Speech-to-Text
Speaker diarization identifying "who said what" (up to 8 speakers)
GPT-4o powered theme extraction and executive summaries
Professional Marp presentations with multiple template options
Technical Architecture
Backend: Python/Flask with Flask-SocketIO for real-time processing
AI Integration: OpenAI GPT-4o, Whisper API, ElevenLabs API
Audio Processing: FFmpeg for compression and chunking (handles files >25MB)
Frontend: Responsive web interface with drag-and-drop upload
Deployment: Docker-ready with Cloudflare Tunnel support


